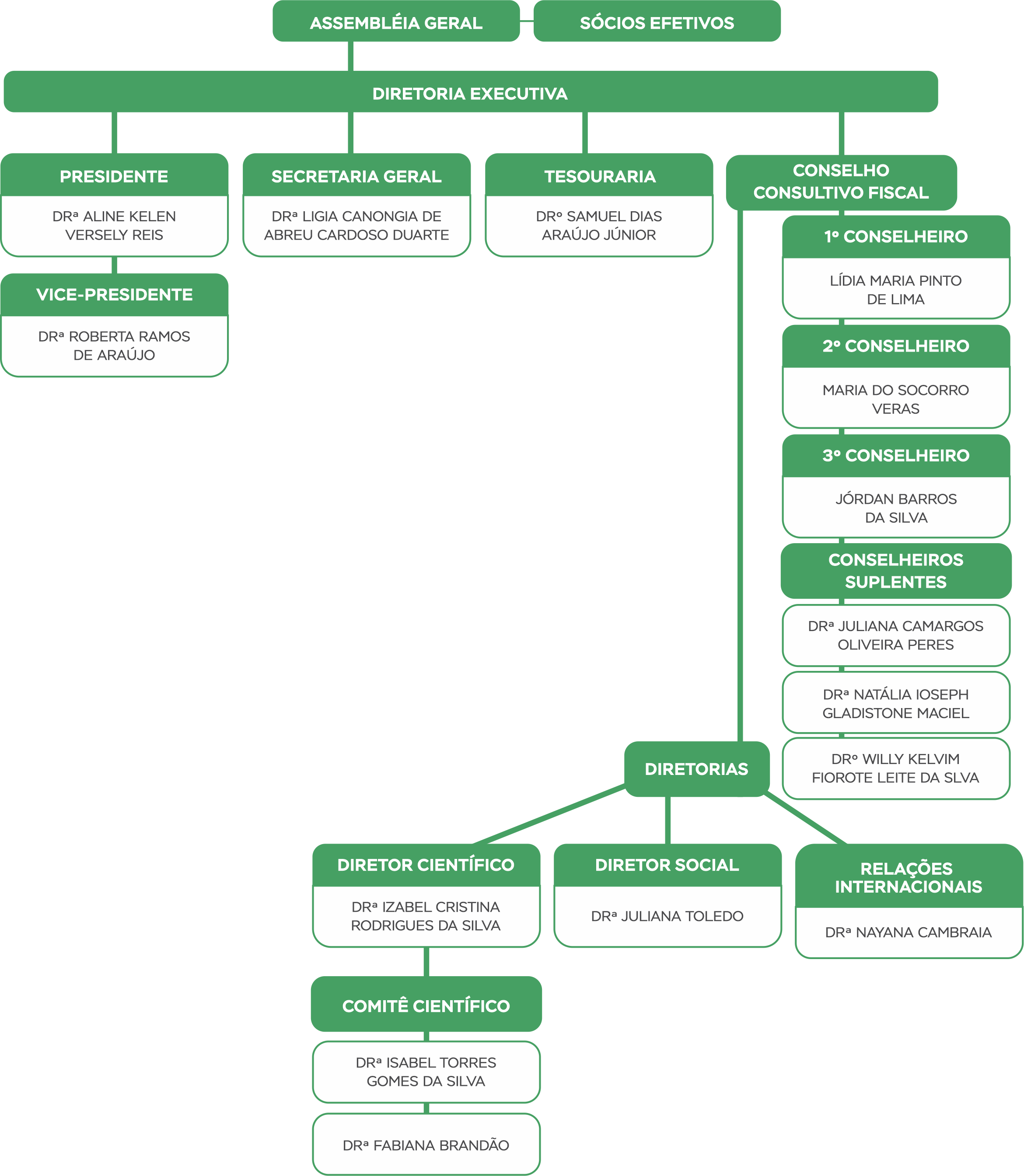
ORGANOGRAMA